Instance Verification Kit (IVK)
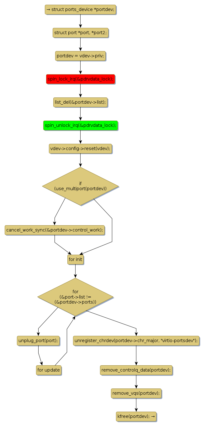
spin lock @ [51924+30+/linux-3.19-rc1/drivers/char/virtio_console.c]
Instance Signature: pdrvdata_lock
|
The Matching Pair Graph:
|
|
Function Name
|
Control Flow Graph (CFG)
|
Events Flow Graph (EFG)
|
Source Correspondence
|
|
virtcons_remove
|
|
|
[51793+15+/linux-3.19-rc1/drivers/char/virtio_console.c]
|